发布时间:2020-07-31
四川行知教育网讯:人社部近日公布《关于对水平评价类技能人员职业资格退出目录有关安排进行公示的公告》,明确今年拟分批将76项水平评价类技能人员职业资格退出《国家职业资格目录》。
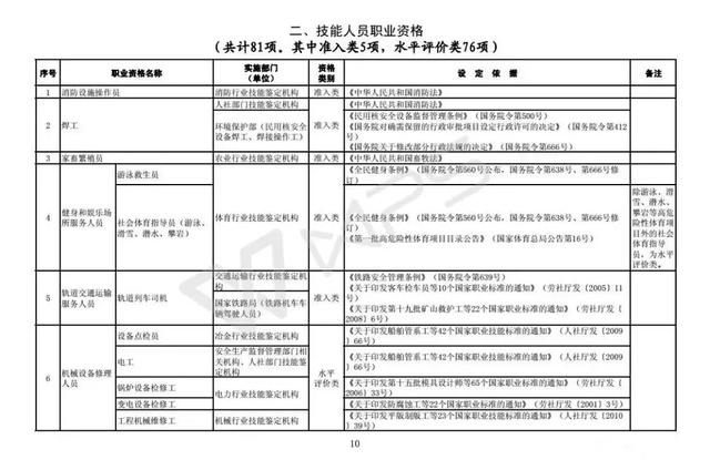
国家职业资格目录
2017年9月,人力资源社会保障部向社会公布了国家职业资格目录,共包括140项职业资格。这140项职业资格包括专业技术人员职业资格和技能人员职业资格。其中,专业技术人员职业资格59项,含准入类36项,水平评价类23项;技能人员职业资格81项,含准入类5项,水平评价类76项。
国家职业资格目录明确了国家职业资格范围、实施机构和设定依据,目录之外一律不得许可和认定职业资格,目录之内除准入类职业资格外一律不得与就业创业挂钩。
一批水平评价类技能人员职业资格退出目录安排
2020年7月,人社部明确,拟分批将水平评价类技能人员职业资格退出目录:
人力资源社会保障部门和有关部门组织实施的14项职业资格(涉及29个职业)拟于9月30日前第一批退出;
其他部门(单位)组织实施的66项职业资格(涉及156个职业)拟于12月31日前第二批退出;
与公共安全、人身健康等密切相关的职业(工种)拟依法调整为准入类职业资格↓↓↓
不是取消相应职业和职业标准
人社部在《水平评价类技能人员职业资格退出职业资格目录有关政策的解读》中指出,推动水平评价类技能人员职业资格退出国家职业资格目录,不是取消相应职业和职业标准,更不是取消技能人才评价,而是由资格评价改为技能等级认定,改变了评价发证主体和管理服务方式,主要实行“谁用人、谁评价、谁发证、谁负责”,政府主要做好开发职业标准等公共服务,对评价主体进行监管和服务工作。
建立更加符合市场经济体制需要的、政府与市场关系更科学的技能人才评价制度。真正发挥用人主体作用和社会组织作用,充分发挥市场评价指挥棒作用,更好支持技能人才队伍建设,为技能人才成长成才提供更加广阔的天地。
为何减少取消职业资格许可
我国自1994年实施职业资格制度,二十多年来,职业资格制度不断发展并逐步完善,对提高专业技术人员和技能人员素质、加强人才队伍建设发挥了积极作用。
与此同时,这一制度在实施过程中也存在一些突出问题,集中表现为考试太乱、证书太滥:有的部门、地方和机构随意设置职业资格,名目繁多、重复交叉;有些机构和个人以职业资格为名随意举办考试、培训、认证活动,乱收费、滥发证,甚至假冒权威机关名义组织所谓职业资格考试并颁发证书;一些机构擅自承办境外职业资格的考试发证活动,高额收费等,社会对此反应强烈。
编辑:伊佳
责编:付艺薇
来源:四川教育发布
(图文版权归原作者所有,如有侵权请及时与我们联系,我们会尽快处理,谢谢!)
关注微信公众号
四川行知教育网版权所有 蜀ICP备19030294号-1 站长统计
地址:成都市红星路二段(传媒集团)红星国际3号楼1405-1409 邮编: 电话:028-86624500 13348897983
成都市互联网违法和不良信息举报平台