发布时间:2020-07-31
四川行知教育网讯:
最近成都的天气没闲着
昨天还是火辣辣的太阳
晒得人心焦
高温天气又被按下暂停键
一秒切换成雨雨雨……
昨日市气象台
发布暴雨蓝色预警
并且天气预报显示
未来小半个月的时间还会
持续多雨天气
夏季为暴雨高发季节
雨天出门除了带伞
我们还需要注意哪些事项?
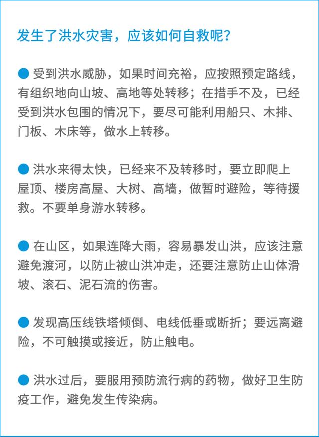
大雨来袭我们该如何应对?
这份雨天安全指南
记得分享给身边的人
暑期来临
安全不能放松
牢记暴雨季安全出行小知识
预防意外事故发生
这些常识
别忘了给孩子们普及哦~
编辑:伊佳
责编:付艺薇
内容来源:微言教育、成都教育发布
转自:金牛教育
(图文版权归原作者所有,如有侵权请及时与我们联系,我们会尽快处理,谢谢!)
关注微信公众号
四川行知教育网版权所有 蜀ICP备19030294号-1 站长统计
地址:成都市红星路二段(传媒集团)红星国际3号楼1405-1409 邮编: 电话:028-86624500 13348897983
成都市互联网违法和不良信息举报平台