新闻热线:028-86624500 87512291 13348897983

投稿邮箱:sctxzvip@163.com

当前位置:首页 > 教育头条

华阳实验小学丨提升课后服务质量 培养学生健全人格

为了有效落实“双减”及“五项管理”规定,切实减轻学生的负担,四川天府新区华阳实验小学积极开展“5+2”课后服务工作,不断丰富课后延时课程,增强教育服务能力,强化学校为教育主阵地,满足学生成长发展需求。

在课后服务模式的探索中,本学期华阳实小进一步优化课后服务形式、提高第三方课程品质、规范服务管理制度,着力打好课后服务和“五项管理”、“双减”等工作的“组合拳”,统筹结合,注重立德树人、五育并举有机融合。

“托管+拓展”课程模式——全员覆盖


以促进学生全面发展,培养学生健全人格为目标,华阳实小的课后服务课程一方面是对国家课程的延续,另一方面又丰富了学校的“三阶丰盈”课程。在学校不断的对课后延时服务的探索中,形成了“托管+拓展”课程体系建构。

课后延时服务主要分为两种形式:

A段:学校自办自管课后服务;

B段:入驻学校的第三方机构,均为天府新区共享中心备案、审核通过的优质机构。



A段 学校自办自管课后服务模式

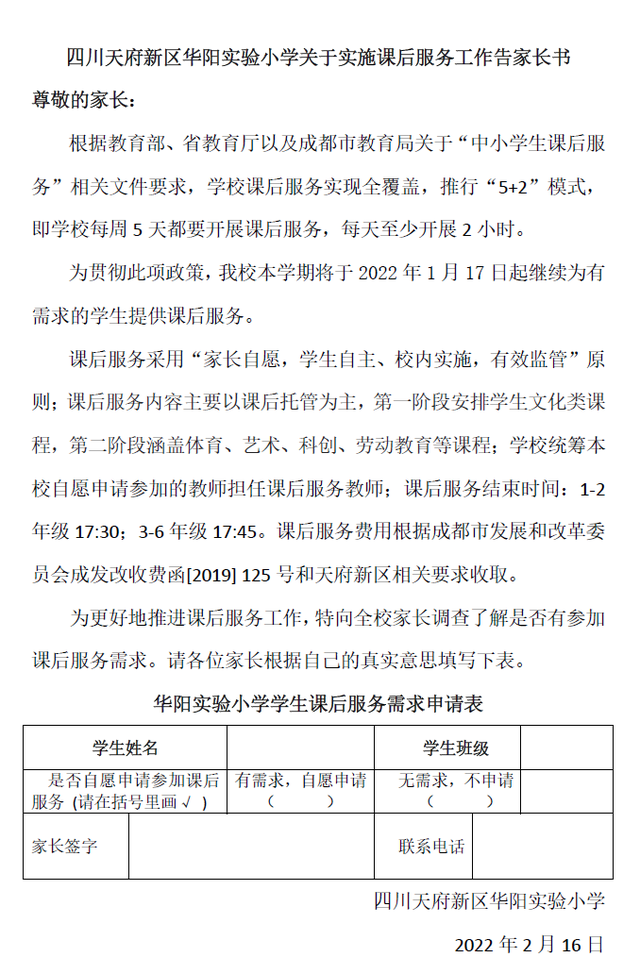
根据省市相关文件精神及教体处指导意见,学校于2021年9月全面启动课后服务工作;课后服务课程,由学校有教学经验的教师自愿申请担任导师、学校统筹管理。


A段:服务内容

(1)第一阶段文化类课程(拓展作业,自主阅读),语数教师协同完成文化课作业辅导;




(2)第二阶段综合类课程(体育、艺术、科创、娱乐游戏、拓展训练、社团、兴趣小组活动,观看儿童少年适宜的影片等),综合科教师年级走班开设特色活动课。其中体育类由新区体育共享中心教师担任指导教师。






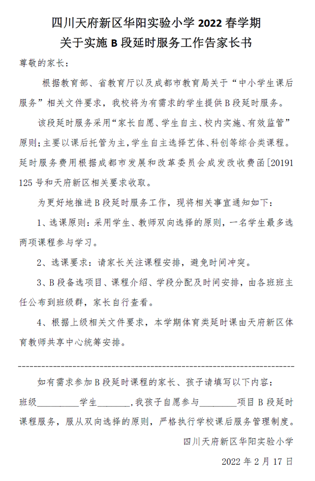
B段 第三方教育机构入校课后服务


在A段对学生因材施教分层展开学生学习辅导的基础上,华阳实小积极探索出了B段拓展类课程,主要为学有余力的学生拓展学习空间,更好地满足不同学生的发展需求。

“B段”拓展类课后服务由学校统筹、第三方教育机构入校服务,为学生提供菜单式、可选择、个性化的服务。AI美育舞蹈课、AI美育书法课、5G+MR人工智能科创课、架子鼓、国画、足球、围棋、攀岩......本学期为孩子们提供了30余门可供选择的“B段”课后服务课程,每班不超过20人,参与人数600余人。



30余门课程都有什么呢?一起走进B段课程的精彩瞬间!












































“5+2”课后服务模式---全员覆盖

华阳实小积极落实教育部和教育厅要求,课后服务实施“5+2”模式,主要解决“三点半”问题,针对父母上班对接送孩子有困难的家庭,以及留守儿童等有课后服务需求的小学生。

学校推行 “5+2”全覆盖课后服务模式,即学校每周5天均开展课后服务,每天至少开展2小时。


读华实,心踏实。华实小愿做你眼前的光,甘为你身后的灯,华阳实小将不断探索,积累经验,努力将课后延时服务工作做细做实,让课后延时服务更有温度,更有特色!

编辑:小半

责编:付艺薇

来源:四川天府新区华阳实验小学