教育头条

四川大学西航港实验小学丨冬日送暖 喜报频传

发布时间: 2023-01-05

重视教师专业发展,不断夯实学校发展基石;开展课程建设,深入推进教育教学改革;实施精细管理,着力建构适合学生发展的育人机制,这是学校实施精细管理的重要举措。一份耕耘,一份收获,12月学校和老师收获了数项荣誉,荣誉背后是责任的信念和热爱教育的初心!


落实清音特色课程 守正创新传统文化

2022年12月荣获2022四川非遗进校园优秀案例项目奖




四川大学西航港实验小学作为全国传统文化基地校、省艺术特色示范学校、市天府文化传承学校,以“立德树人 以美育人”思想为指引,秉承“让每一朵花炫出自己的色彩”的办学理念,十余年来深入挖掘传统文化价值内涵,开发四川清音课程、编写四川清音读本、开设四川清音社团、研究四川清音课题,通过传承与创新、继承与发展,将非遗文化四川清音与学校发展实际相结合,开展校园传承教育实践活动,探索出一条适合孩子成长发展的艺术教育之路,让每一个孩子都根植于传统文化的土壤中,汲取营养,茁壮成长,并在四川清音艺术实践活动中绽放出独具魅力的个性色彩。


重视教师专业发展 夯实学校发展基石

四川大学西航港实验小学张翰艺老师的课例《洗手绢》荣获成都市2022年度“课堂教学大比武”暨“基础教育精品课”系列活动二等奖


罗丹老师的课例《认识图形》荣获成都市2022年度“课堂教学大比武”暨“基础教育精品课”系列活动三等奖


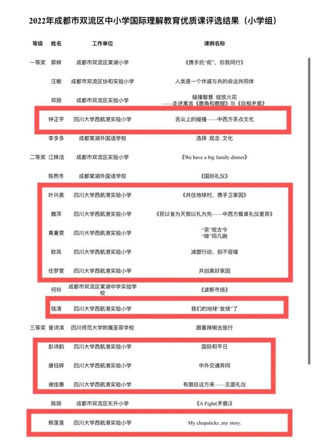
在成都市双流区教科院开展“双流区中小学国际理解教育优秀课例比赛”中,学校教师深挖教材、精心策划、不断打磨,呈现的展示课,节节皆有亮点。无论从教学活动,还是教学风格、学生学习状态等方面,充分展示了教师深厚的教学功底和“把课堂还给学生”的教学理念,展现了学校教学改革成果、校本研修水平。最终四川大学西航港实验小学共11位老师获得了此次比赛的一二三等奖。



双流区中小学国际理解教育优秀课例比赛一等奖

钟正宇老师的课例《舌尖上的碰撞—中西方茶点文化》荣获双流区“双流区中小学国际理解教育优秀课例比赛”一等奖



双流区中小学国际理解教育优秀课例比赛二等奖

叶兴美的课例《共住地球村,携手卫家园》

魏萍的课例《民以食为天我以礼为先——中西方餐桌礼仪差异》

黄暑雯的课例《“茶”观古今 “啡”同凡响》

欧凤的课例《减塑行动,刻不容缓》

任梦雯的课例《共创美好家园》

钱清的课例《我们的地球“发烧”了 》


双流区中小学国际理解教育优秀课例比赛三等奖

彭诗韵的课例《国际和平日》

唐钰婷的课例《中外交通异同》

谢佳惠的课例《有朋自远方来——见面礼仪》

熊莲莲的课例《My chopsticks ,my story.》


这些荣誉的获得,既是教师个人素养、教学水平的充分展现,也是学校老师在学科核心素养背景下对建构课堂教学策略扎实研究的成果。


不积跬步 无以至千里

教师的成长和进步需要自身的耕耘,也离不开学校良好的教研氛围和培养机制。四川大学西航港实验小学将继续坚持以赛促教、教研沉淀,不断提高教师整体素质,努力培养新时代“四有”好老师。不忘初心,砥砺前行,永远走在教育研究的路上,让学校教育事业一路繁花!


编辑:沐阳

来源:四川大学西航港实验小学


上一篇:川大西航港实小经典永流传丨守教育之初心,履幸福之事业

下一篇:四川大学西航港实验小学丨凝心聚力共教研 云端同行促成长